
Masitec cuenta con más de 15 años de experiencia en la Automatización industrial.
Contamos con un equipo técnico en constante innovación y desarrollo de las últimas tecnologías .

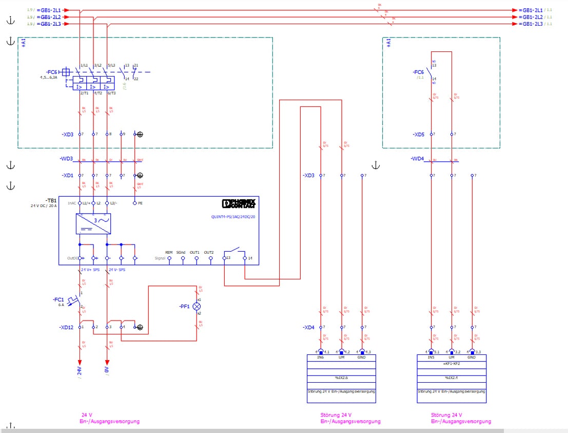
EPLAN ofrece posibilidades ilimitadas para la planeación de proyectos, documentación y la gestión de proyectos de automatización.

Programación mediante software especializado de autómatas para cualquier proyecto.

Permite controlar y supervisar procesos industriales a distancia. Facilita retroalimentación en tiempo real con los dispositivos de campo, y controla el proceso automáticamente.

Diagnostico de debilidades y ejecución de soluciones más eficientes para obtener procesos más rentables y productivos.

Hace posible que un robot sepa lo que tiene que hacer, con qué precisión y cómo debe moverse.
Combina técnicas avanzadas de producción y operaciones con tecnologías inteligentes que se integrarán en las organizaciones, las personas y los activos.

Análisis y propuesta de solución para optimizar procesos y ahorrar energía.

Clave para prevenir problemas, reducir costes y mejorar la productividad

Permite que desde una única interfaz de usuario se pueda gestionar la domótica de toda la comunicación.
Cliente: Ferlo


Montaje
Proceso puesto en marcha en una situación real
Nuestro equipo es consciente de la importancia de la seguridad en los procesos productivos. Por ello anteponemos la seguridad a cualquier otro factor, no sólo para cumplir la normativa vigente, sino para mejorar las condiciones de trabajo, eliminar o reducir tareas monótonas, repetitivas y peligrosas, mediante sistemas automatizados.








Masitec nace con el objetivo de ser un apoyo a las industrias. Ayudándolas a simplificar sus procesos, mejorar sus productos y aumentar el rendimiento.
TEL.
968 692 350 (murcia)
671 070 607 (barcelona)
MAIL.
masitec@masitec.com